全解读|智谱 GLM-5V-Turbo 发布,多模态 Coding 基模

专属客服号

微信订阅号
大数据治理
全面提升数据价值
赋能业务提质增效
MODEL
今天,智谱发布 GLM-5V-Turbo,定位「面向视觉编程的多模态 Coding 基座模型」
一句话概括:在 GLM-5-Turbo 的编程和龙虾能力基座上,加入了原生的视觉理解和推理能力
模型能看懂设计稿、截图、网页界面,据此生成完整可运行的代码

GLM-5V-Turbo Playground:左边是手绘草图,右边是生成的完整前端页面
从 GLM-5 到 GLM-5V-Turbo
先理一下产品线关系
2 月 11 日,智谱发布 GLM-5,744B 参数的开源旗舰,主打编程和 Agentic Engineering。3 月 16 日,GLM-5-Turbo 跟进,专门针对龙虾(OpenClaw/AutoClaw)场景做了优化,强化工具调用、指令遵循、长链路执行
今天的 GLM-5V-Turbo 是这条线的第三步:在 GLM-5-Turbo 的全部能力基础上,从预训练阶段就融入了视觉能力
具体多了什么:
→ 原生理解图片、视频、设计稿、文档版面等多模态输入
→ 支持画框、截图、读网页等多模态工具调用
→ 上下文窗口 200K
→ 与 Claude Code、OpenClaw/AutoClaw 深度适配
关键词是「原生」。这里的视觉能力是从预训练阶段就开始训的,后训练阶段再做多模态协同优化,和在文本模型上面接一个视觉编码器的做法不一样
Benchmark
先看多模态相关的指标。对比对象是 Kimi K2.5 和 Claude Opus 4.6

多模态 Benchmark:Multimodal Coding / Tool Use / GUI Agent
在 Design2Code、ImageMining、BrowseComp-VL、MMSearch、AndroidWorld 这几项上,GLM-5V-Turbo 均为三者最高。Opus 4.6 在 Flame-VLM-Code(98.8)和 Vision2Web(43.5)上领先
再看纯文本 Coding 和龙虾任务的指标。这张表多了一列 GLM-5-Turbo(纯文本版),可以看视觉能力引入后纯文本能力有没有退化

纯文本 Coding 和 Claw Benchmark
CC-Backend:GLM-5V-Turbo 22.8 vs GLM-5-Turbo 20.5,视觉版反而略高
CC-Frontend:68.4 vs 69.4,基本持平
CC-Repo-Exploration:72.2 vs 68.9,视觉版略高
官方的结论是:视觉能力引入后,纯文本编程与推理能力保持了同等水准。从数据看,个别项还有小幅提升。Opus 4.6 在纯文本 Coding 三项上均领先(CC-Backend 26.9,CC-Frontend 75.9,CC-Repo-Exploration 74.4),在 PinchBench 和 ClawEval 上也占优,这个差距客观存在
内测合作伙伴反馈
内测阶段,字节 TRAE 模型测评团队、美团和快手万擎模型测评团队分别给出了评价:
GLM-5V-Turbo 实现了从设计稿到代码的完整还原,作为一款视觉理解模型,能够很好地满足开发者的前端开发场景
TRAE 模型测评团队
原生多模态能力的引入并未削弱其编程逻辑,其编程能力仍属于国内第一梯队
美团
它为 Agent 安上了「眼睛」,同时在编程领域展现出优于同类多模态模型的能力,在视觉编程场景中更具竞争力
快手万擎模型测评团队
四项技术升级
GLM-5V-Turbo 的能力来自模型架构、训练方法、数据构造、工具链四个层面的系统性改动
原生多模态融合
GLM-5V-Turbo 从预训练阶段开始做文本与视觉的深度融合。智谱研发了新一代 CogViT 视觉编码器,官方称在通用物体识别、细粒度理解、几何与空间感知上均达最优。同时设计了兼容多模态输入的 MTP(Multi-Token Prediction) 结构,在多模态场景下保持较高的推理效率
30+ 任务协同强化学习
强化学习阶段同时优化 30 多 个任务类型,覆盖 STEM、grounding、video、GUI Agent 等子领域。官方称这种多任务协同的方式有效缓解了单领域训练的不稳定性,模型在感知、推理、Agentic 执行上均有提升
Agentic 数据与任务构造
Agent 数据一直是行业痛点:数据稀缺,验证困难。智谱的做法是构建从元素感知到序列级动作预测的多层级体系,用合成环境大规模生成可控、可验证的训练数据
一个有意思的细节:他们从预训练阶段就注入 Agentic 元能力,比如把 GUI Agent PRM 数据加入预训练来降低幻觉
多模态工具链扩展
在文本工具之外,GLM-5V-Turbo 新增支持多模态搜索、画框、截图、读网页等多模态 tools。这让 Agent 的感知链路从纯文本扩展到视觉交互,可以「看懂环境 → 规划动作 → 执行任务」形成完整闭环
典型场景
下面用实际案例展开,信息量比较大
图像即代码
GLM-5V-Turbo 最核心的能力场景。你可以发送草图、设计稿、参考网站的截图或录屏,模型直接理解布局、配色、组件层级与交互逻辑,生成完整可运行的前端工程

前端复刻:发截图或录屏,模型还原版式、配色、动效等视觉细节,生成可运行代码

GUI 自主探索复刻:结合 Claude Code,模型自主探索目标网站,浏览页面结构、梳理跳转关系、采集素材,然后直接生成代码复现整个站点

交互式编辑:支持按需求增删页面模块、修改文案样式、调整布局、补充交互功能

文档解读与写作
给模型一份 PDF 文档,它读完之后可以按照你的要求撰写特定格式的文章

NVIDIA 10-Q 财报 → 中文财务简报
比如把 NVIDIA 2026 财年第一季度 10-Q 表格扔给 AutoClaw,提示词是「阅读文档,汇总关键数据,撰写一份简报,保存到 result.md」,模型输出了包含营收、利润、毛利率、EPS 等关键数据和业务板块分析的中文财务简报
另一个案例是给一篇 40 页的 GLM-5 论文 PDF,让模型按微信公众号风格撰写宣传文案。模型自动从原文中定位和截取关键图表,嵌入到合适的位置,输出图文并茂的文章

论文 PDF → 公众号风格图文文案
PDF-to-WEB / PDF-to-PPT
这两个能力做成了官方 Skill。PDF-to-WEB 是把论文或报告转成精美的单页学术网站。用 BERT 论文和 GLM-5 论文做的实测,渲染结果的完成度很高,接近手工做的学术项目主页

PDF-to-WEB 渲染结果
PDF-to-PPT 则是把文档转成多页 HTML 演示文稿。比如用阿里巴巴的近期动态做了一个 14 页的分析 PPT,模型自主搜索了季度财报、业务板块数据和竞争格局,配了图表
多模态 Deep Research
这里展示两个深度调研的案例
第一个是「搜集小米汽车相关图片,输出图文交错的专题报告」。模型通过约 50 轮网络搜索,从各个渠道获取了包括新一代 SU7、YU7/YU7 GT、YU9 等车型的图片和产线、工厂照片,输出了一份结构化分析报告

小米汽车 Deep Research 报告
第二个是「结合阿里巴巴的近期动态和季度财报,仿照麦肯锡风格,生成专业 PPT」。模型同样自主完成了信息搜集、数据整理和可视化呈现

阿里巴巴麦肯锡风格 PPT
视觉 Grounding
模型能在图片中精准定位目标物体。几个有意思的例子:
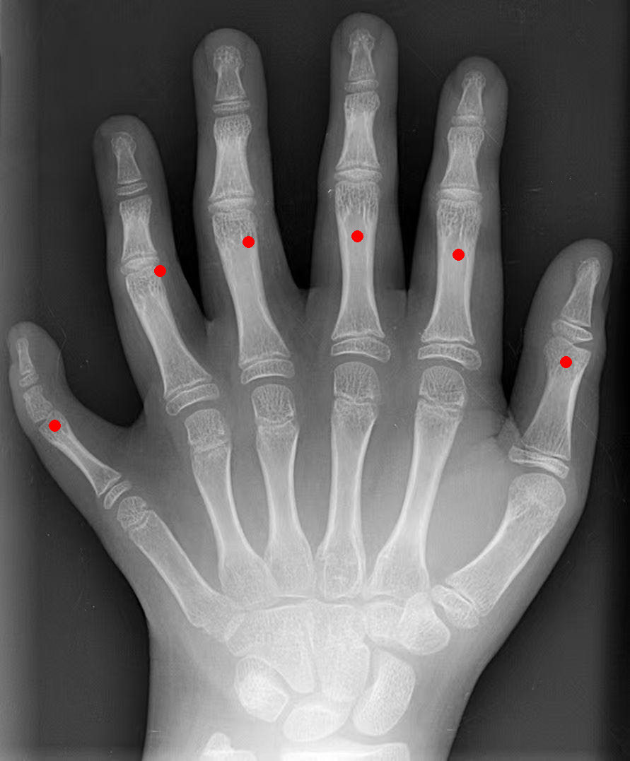
数手指:给一张手部 X 光片,让模型用坐标标出所有手指的位置。模型准确识别并标注了 6 个手指(包括左右两侧拇指和中间 4 个手指)

多模态搜索 + 识别:给了一张 1927 年第五届索尔维会议的合影照片,提示词是「框出图中全部人物以及他们的名字」。模型成功识别并框出了全部 29 位人物,从第三排的奥古斯特·皮卡尔德到第一排的爱因斯坦

索尔维会议 29 人全部识别并框出
空间推理
模型在空间理解上的能力可以和具身机器人结合。一个实测案例是一张厨房场景照片,提示词是「我想切火腿肠,请问我的手应该操作哪个位置?请在图中点出对应的位置」。模型标注出了菜刀刀柄的位置,并给出了操作指导

空间推理 - 标注菜刀刀柄位置
为龙虾装上眼睛
接入 GLM-5V-Turbo 之后,龙虾(AutoClaw/OpenClaw)的任务边界大幅拓宽。以前只能处理纯文本任务,现在可以浏览网页和文档、生成图文并茂的报告和 PPT、查询并解读 K 线图
官方已上线「股票分析师」Skill,利用视觉能力让龙虾直接看懂 K 线走势、估值区间图和券商研报图表,四路数据源 60 秒并行采集,输出图文交错的研报
14 个官方 Skills
智谱为 GLM-5V-Turbo 准备了 14 个官方 Skills,分三类
基于主模型原生能力(4 个)
→PDF-to-WEB:论文/报告转单页学术网站
→PDF-to-PPT:文档转多页 HTML 演示文稿
→Web-Replication:给 URL,模型自主探索并复刻整个网站
→PRD-to-App:产品需求文档 + 原型图转全栈 Web 应用
作为外部工具调用(5 个)
→图像 Captioning:自动分析图像内容,生成自然语言描述
→视觉 Grounding:根据文字描述在图像中精准定位目标
→基于文档的写作:读文档、提关键信息、生成特定格式文本
→简历筛选:读简历,和职位要求智能比对
→提示词生成:根据参考图/视频,自动构建文生图/视频的 Prompt
基于专用模型 GLM-OCR / GLM-Image(5 个)
→通用文字识别:印刷体、手写体、多语言文本
→表格识别:还原行列结构和合并单元格
→手写体识别:适应连笔、潦草等复杂书写
→公式识别:复杂公式转 LaTeX
→文生图:自然语言生成图像
全部 Skills 已上线 ClawHub:一键安装
GitHub:zai-org/GLM-skills
接入方式
产品体验
→ AutoClaw(澳龙):autoglm.zhipuai.cn/autoclaw
→ Z.ai:chat.z.ai

z.ai
API 接入
→ BigModel 开放平台:docs.bigmodel.cn
→ Z.ai:docs.z.ai

https://docs.bigmodel.cn/cn/guide/models/vlm/glm-5v-turbo
Claude Code
在 ~/.claude/settings.json 中配置:
→ANTHROPIC_BASE_URL 设为 https://open.bigmodel.cn/api/anthropic
→ 模型 ID 填 glm-5v-turbo
或在会话中直接 /model glm-5v-turbo 切换
AutoClaw / OpenClaw 接入
设置里添加自定义模型:
→ 服务商选「智谱」
→ 模型 ID 填 glm-5v-turbo
→ Base URL 填 https://open.bigmodel.cn/api/paas/v4
→ 填入 API Key 即可
Coding Plan:现面向 Coding Plan 用户开放申请,后续 GLM Coding Plan 也会纳入 GLM-5V-Turbo
申请问卷:zhipu-ai.feishu.cn/share/base/form/shrcn...
GLM-5,2 月 11 日
GLM-5-Turbo,3 月 16 日
GLM-5V-Turbo,4 月 2 日
大约每两到三周一个版本。这次补上的是视觉能力,龙虾和 Claude Code 的感知链路从纯文本扩展到了视觉交互

